Suntimer
Project Overview
Salon Management Platform
As Project Manager for one of Moscow's largest tanning‑salon networks, I inherited a system that was entirely manual and fragmented: inventory tracked on paper, third‑party outsourcing for basic operations, remote controllers powering solariums, and all financials scribbled by hand. Recognizing the operational bottlenecks and fraud risks, I championed and led the development of "Suntimer"—a unified, end‑to-end salon management platform.
I authored the full technical specification and drove feature ideation, ensuring every module addressed a real pain point. Today, Suntimer is the backbone of 80% of Russia's tanning salons, transforming weeks of paper‑shuffling into instant, digital workflows.

Revolutionizing Tanning Salon Operations
From paper-based chaos to streamlined digital workflows
Before Suntimer
- ✕Paper-based inventory tracking
- ✕Manual financial record keeping
- ✕Physical remote controllers for equipment
- ✕No centralized customer data
- ✕High risk of unauthorized usage
After Suntimer
- ✓Digital inventory management
- ✓Real-time financial reporting
- ✓One-click session activation
- ✓Comprehensive customer database
- ✓Role-based access control
Challenges & Solutions
Key Challenges Addressed
The development of Suntimer faced several significant challenges that needed to be overcome to ensure successful implementation across the salon network.
Challenge:
Resistance to Digital Transformation
Solution:
Developed an intuitive UI and comprehensive training program to ease the transition.
Challenge:
Integration with Legacy Equipment
Solution:
Created custom hardware adapters to connect older solariums to the digital system.
Challenge:
Data Migration from Paper Records
Solution:
Implemented a phased migration approach with validation checkpoints.
Challenge:
Staff Training & Adoption
Solution:
Created role-specific training modules and provided on-site support during transition.
Challenge:
Security & Fraud Prevention
Solution:
Implemented role-based access control and comprehensive audit logging.
Features & Implementation
Core Features
Suntimer was designed to address every operational challenge faced by tanning salons. Each feature was carefully crafted based on extensive research and stakeholder interviews.
Role-Based Access Control
Personalized access cards with granular permissions ensure only authorized staff can perform specific actions.
Centralized Inventory
Real-time tracking of products, automatic reorder notifications, and detailed usage analytics.
Digital Session Management
One-click solarium activation, automated timing, and customer history tracking.
Equipment Monitoring
Lamp-life tracking, maintenance scheduling, and performance analytics for all equipment.
Financial Dashboard
Comprehensive financial reporting, revenue forecasting, and business intelligence tools.
Platform Screenshots
Platform Screenshots

Secure Access Control

Remote Solarium Control

Revenue Per Solarium Analytics

Integrated Sales & Inventory
Select a screenshot above to view details
Key Interface Features
Secure Authentication
Role-based access control with location-specific permissions
Real-time Control
Monitor and manage all solariums from a single dashboard
Financial Analytics
Track revenue by equipment, operator, and time period
Inventory Management
Centralized product tracking and sales reporting
Impact & Results
Business Impact
Suntimer has transformed the tanning salon industry in Russia, delivering measurable improvements across all operational areas.
Key Impact Metrics
Salons Using Suntimer
Market penetration across Russia's tanning industry
Inventory Discrepancy Reduction
Fewer inventory errors and losses
Session Onboarding Speed
Faster customer processing time
Unauthorized Use
Virtual elimination of fraud
Performance Improvements
Customer Satisfaction
Average rating from salon customers experiencing faster service
Staff Efficiency
Enhanced operational efficiency across every daily task performed by salon staff
My E-commerce Journey
Featured Marketplace Partnerships
The Launch (June 8, 2021)
June 2021 - The Beginning
On June 8, 2021, I embarked on my e-commerce journey with a vision to build a thriving online business on Ozon
. I launched by partnering with a single supplier under the Fulfillment by Seller (FBS)FBS model: Seller stores inventory and fulfills orders directly, maintaining control over the entire fulfillment process. model, handling every task on my own.
Daily Routine
This self-reliant, hands-on approach laid the foundation for all my future achievements, teaching me the fundamentals of e-commerce operations from the ground up.
Entering Wildberries
Expanding to Wildberries
Buoyed by my early success on Ozon, I expanded to Wildberries, Russia's largest online retailer, while maintaining the same rigorous, manual process. This strategic expansion significantly increased my market reach and revenue potential.
Structured Daily Schedule
Key Benefits of Multi-Platform Strategy
Operational Efficiency
Developed streamlined processes that worked across platforms
Market Diversification
Reduced dependency on a single marketplace
Data-Driven Insights
Comparative analytics across platforms informed better decisions
Skill Development
Mastered multiple marketplace ecosystems simultaneously
This intensive management of dual platforms honed my operational skills, instilled discipline, and set the stage for scalable growth across Russia's e-commerce ecosystem.
Reaching First Milestone and Scaling via FBO

Apartment Warehouse
Transforming my living space into a makeshift warehouse for efficient inventory management

Batch Deliveries
Consolidating shipments into larger batches for streamlined delivery to marketplace distribution centers

Logistics Evolution
Transitioning to more efficient delivery methods as the business scaled
Growth Metrics
Strategic Transition to Fulfillment by Marketplace
Once my monthly revenue reached $2,000, I strategically transitioned to theFulfillment by Ozon/Wildberries (FBO) modelFBO model: Marketplace stores and ships your products from their warehouses, handling all logistics and customer service.. This shift marked a critical inflection point in my operations, characterized by the following advancements:
Key Operational Advancements
Inventory Management
I began purchasing stock in advance, transforming my apartment into a makeshift warehouse for efficient packing and storage.
Batch Deliveries
Shipments were consolidated into larger batches, allowing for streamlined delivery to marketplace distribution centers.
Improved Efficiency
Offloading critical parts of the fulfillment process freed up time and energy, enabling me to dedicate greater focus to strategic growth.
Better Pricing Strategy
Leveraging improved inventory control and operational insights, I introduced a competitive pricing framework that maximized margins without compromising customer value.
Higher Volume of Customer Reviews and Trust
Enhanced operational efficiency and customer-centric practices led to a surge in authentic customer reviews, solidifying brand trust and fueling organic growth.
Expansion and Outsourcing
Strategic Growth Phase
As my business reached a critical inflection point, I implemented a comprehensive expansion strategy focused on operational excellence and strategic outsourcing. This phase marked the transition from a hands-on solo operation to a scalable business model with significant market presence.
Scaling Operations

Inventory Management
Organized stacks of products ready for distribution

Professional Operations
Dedicated warehouse staff handling logistics

Bulk Shipping
Palletized shipments ready for marketplace delivery

Quality Control
Professionally packaged products with tracking
Strategic Outsourcing Framework
To achieve sustainable growth, I implemented a comprehensive outsourcing strategy that optimized operations while maintaining quality control:
Key Outsourcing Initiatives
Competitive Advantages
I began purchasing stock in advance, transforming my apartment into a makeshift warehouse for efficient packing and storage.
Shipments were consolidated into larger batches, allowing for streamlined delivery to marketplace distribution centers.
Offloading critical parts of the fulfillment process freed up time and energy, enabling me to dedicate greater focus to strategic growth.
Leveraging improved inventory control and operational insights, I introduced a competitive pricing framework that maximized margins without compromising customer value.
Enhanced operational efficiency and customer-centric practices led to a surge in authentic customer reviews, solidifying brand trust and fueling organic growth.
Strategic Brand Partnerships
A cornerstone of my expansion strategy was the development of strategic brand partnerships that enhanced my market position:
Australian Gold
Devoted Creations
Hempz
Organic Tai
Natura Siberica
These strategic partnerships not only expanded my product portfolio but also strengthened my market position through exclusive distribution arrangements and enhanced brand credibility.
Analytics & Marketing Investment
To support my expansion strategy, I implemented a structured investment approach:
Data Analytics
Advanced market analysis and performance tracking
Visual Marketing
Professional infographics and product visualization
Targeted Campaigns
Precision marketing to high-value customer segments
This comprehensive expansion strategy transformed my business from a manual operation into a scalable enterprise with significant market presence, setting the foundation for sustainable growth and market leadership.
The Current Business Model
Optimized Operational Framework
Today, my business operates on a sophisticated, data-driven cycle that ensures seamless scalability and operational excellence. This model represents the culmination of years of strategic refinement and process optimization, enabling consistent growth while maintaining exceptional quality standards.
E-commerce Supply Chain Flow

Operational Excellence Pillars
The current business model is built on four strategic pillars that work in concert to deliver exceptional results:
Quarterly Planning
Strategic inventory forecasting and bulk purchasing on a quarterly cycle, optimizing cash flow and ensuring product availability
Outsourced Logistics
Third-party warehouse and fulfillment operations for maximum efficiency, reducing overhead while maintaining quality control
Marketplace Integration
Seamless integration with Ozon and Wildberries platforms through custom API implementations for real-time inventory synchronization
Data-Driven Decisions
Analytics-based inventory and pricing optimization using proprietary algorithms that respond to market trends
Achieving Market Leadership
Market Dominance Strategy
The culmination of my strategic initiatives has positioned my business as a market leader in a highly competitive landscape. Through data-driven decision making and operational excellence, my online store now generates approximately $32,800 per month, maintaining a robust 27% profit margin despite intense competition from eight direct rivals.
Market Revenue Share
Data source: 50 days revenue analysis
Strategic Market Differentiators
My market leadership is built on four key competitive differentiators that create sustainable advantages in the marketplace:
Enhanced Visual Communication
Innovative, top-tier infographics and product visualizations that resonate with customers and drive engagement across all touchpoints.
Strategic Advertising
Comprehensive ad campaigns and advanced SEO techniques that drive sustained brand engagement and consistently outperform competitors.
Competitive Pricing Strategy
A disciplined, algorithm-driven pricing framework that ensures the perfect balance between customer value and profit margin optimization.
Operational Excellence
Fast, reliable delivery combined with the credibility of high-volume customer reviews that reinforce trust and drive customer loyalty.
Market Performance Metrics
This market leadership position is not merely a reflection of current performance, but the foundation for sustainable long-term growth. By continuously refining our strategic approach and maintaining unwavering commitment to customer value, we are positioned to expand our market dominance while adapting to evolving industry dynamics.
Positioning as a Professional Partner
Strategic Business Partnership
My evolution—from a solo entrepreneur handling every detail to a market-leading online seller—epitomizes strategic innovation and operational excellence. Today, I am recognized as a data-driven, growth-oriented professional with deep expertise in logistics, marketing, marketplace strategy, and brand development.
Partnership Value Proposition
I consistently drive brand visibility and scale businesses by blending operational discipline with acute customer insights. This journey stands as a testament to my commitment to excellence and a clear indicator of the strategic leadership I bring to every partnership.
Repricer Development
Background & Market Analysis
The Price Sensitivity Challenge
In the hyper‑competitive Wildberries marketplace, price is the decisive factor for consumer purchasing decisions.
📊Consumer Behavior Analysis
According to professional research, these users are highly focused on finding the best deals, prioritizing delivery speed and price. They tend to ignore empty reviews or those lacking photos and videos, relying mainly on objective factors when making purchase decisions.
Cart Abandonment
Nearly half of customers abandon their carts upon finding a lower-priced alternative elsewhere.
Seller Concerns
Six out of eight sellers identified competitor pricing as their primary business challenge.
Time Investment
Sellers invest over 30 minutes daily on manual price checks, diverting valuable effort from strategic growth initiatives.
Methodology: Interviews & Thematic Analysis
Research Methodology
In-depth Interviews
Conducted 8 interviews with Wildberries vendors exceeding ₽50,000 monthly sales
Thematic Coding
Analyzed transcripts to identify recurring patterns and themes
Feature Definition
Translated insights into user stories and feature requirements
Key Themes Uncovered
Role & Responsibilities
My Role
As the sole non‑developer on the team, I led the project end‑to‑end:
Project Manager
Defined scope, prioritized the backlog, managed timelines, and coordinated releases.
Business Analyst
Translated interview insights into technical specifications and acceptance criteria.
UX/UI Designer
Crafted wireframes and prototypes, conducted usability tests, and refined interfaces based on seller feedback.
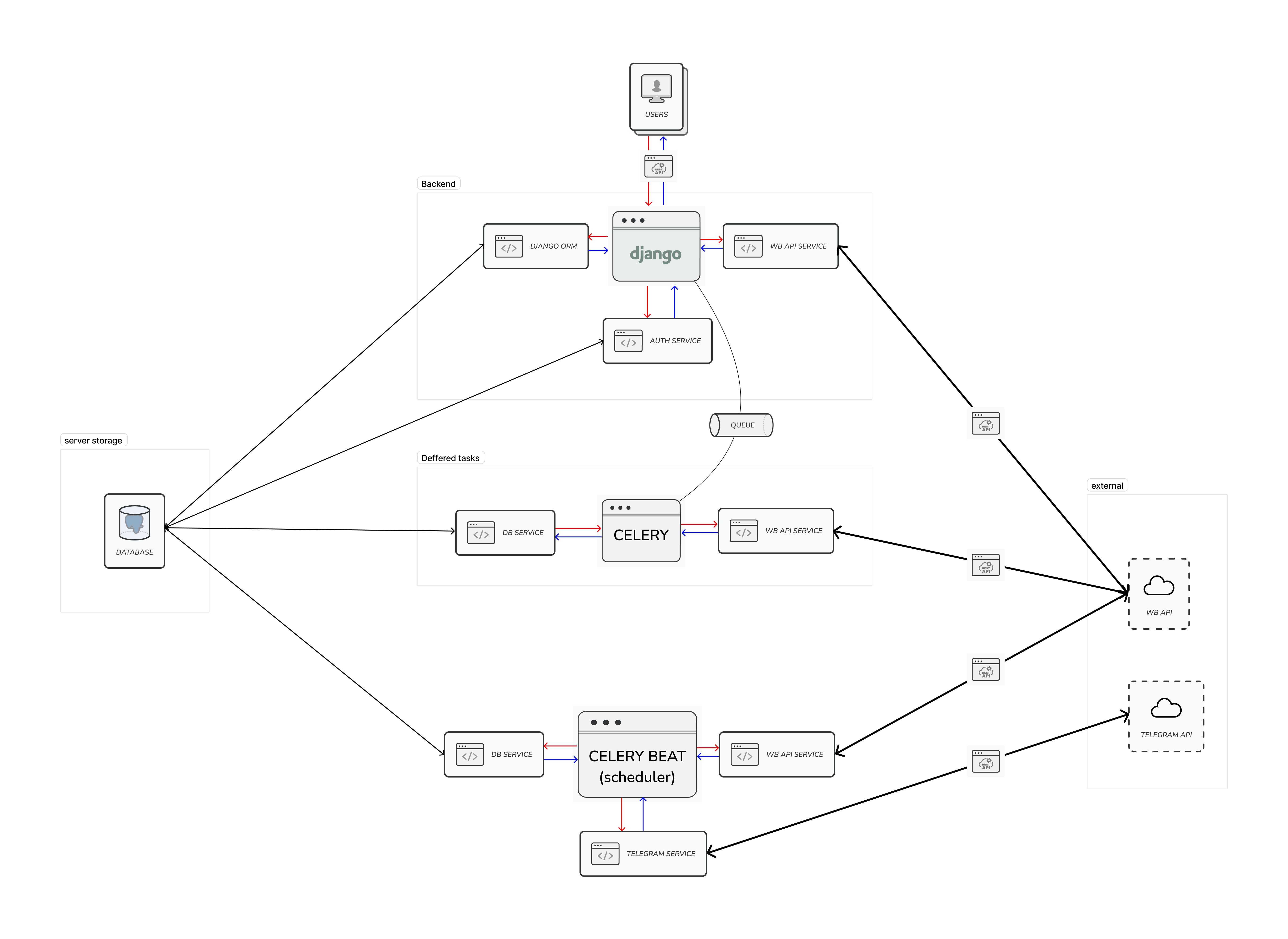
System Architecture
Technical Overview
The repricer system is built with a modern, scalable architecture designed to handle real-time price monitoring and automated adjustments. The system consists of several key components working together to deliver a seamless pricing automation experience.
System Architecture
Interactive diagram of the repricer system architecture. Click on components to learn more.

Key Features
The repricer system offers a comprehensive suite of features designed to automate and optimize pricing strategies across multiple marketplaces.
Feature Integration Flow
Price Monitoring
Continuously tracks competitor prices across marketplaces, providing real-time data for informed pricing decisions.
Telegram Alerts
Delivers instant notifications about significant price changes, allowing for quick responses to market shifts.
Automatic Price Adjustment
Automatically adjusts prices based on predefined rules and competitor pricing, maintaining optimal market position.
Time-Based Competitor-Linked Pricing
Schedules price changes based on time of day and competitor activity, optimizing for peak shopping periods.
Automated Promotion Participation
Intelligently enrolls products in marketplace promotions based on eligibility criteria and profitability analysis.


